/* */

Chris  -  Newquida Dampflok

...etwas tunen... 
Riki und Rudi Chris Michi Doris 

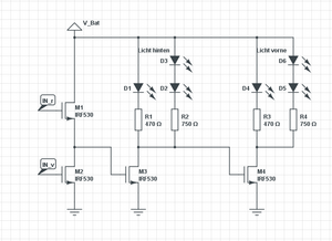
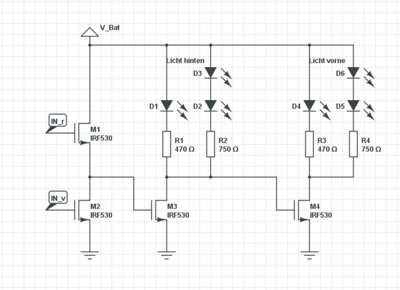
Led Beleuchtung

Schaltplan LED Anstereung
Schaltplan LED Anstereung
Platine mit entdeckten Pins

Nachdem die original Beleuchtung direkt am Motor ausgang hängt [=leuchtet nur wenns fahrt] und blau ist war eine Überarbeitung notwendig

weisse 3mm Leds aus einem EW IV wo smd Leds reingekommen sind.

Stromverbrauch für die Leds ~9mA

Stromverbrauch wenn eingeschalten für die elektronik: 17mA

langsamste Fahrt: 250-300mA

Akku angesteckt, Schalter  [der Werkzeugkasten] auf off: 0mA [<1mA]

 

als FETs verwendet:

www.conrad.at/ce/de/product/162828/MOSFET-International-Rectifier-IRLML2803TRPBF-N-Kanal-Gehaeuseart-Micro3-ID-12-A-UDS-30-V