/* */

Chris  -  Beleuchtung 2 achsige Personenwagen

2012/März 
Riki und Rudi Chris Michi Doris 

die Beleuchtung

3* warm weisse smd Leds (1206) mit Superkleber an die Decke gepickt. Vorsicht: irgendwas drunter tun da sonst die Leds durchs Dach leuchten und  von aussen eine heller Punkt sichtbar ist. Wenn die Leds noch immer zu bläulich sein sollten: mit einem orangen Marker ein wenig bemalen.

Elektonik

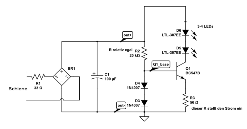
Stromquelle, eingestellt auf 7mA, der Vorteil gegenüber einem simplen Widerstand ist dass die Leds immer gleich hell leuchten, 3 LEDs werden in Serie drangehängt. Zwischen Stromabnehmer und der Elektronik, dann kann man die Beleuchtung auch über Akkus speisen!

je gösser die Elkos, desto länger leuchten die Leds wenn die Stromversorgung unterbrochen ist, 1000µF reichen bei 7mA für 2 Sekunden.

 

 

mit Schmelzkleber befestigter Magnet links, Kabel in Parkposition links.
Die Kabel gekuppelt
das Dach von innen

Magnetsteckdose

Prinzipiell funktioniert die Stromversorgung über Achsen mit Stromabnehmern, allerdings hab ich diesmal noch "Magnetsteckdosen" von Fertig Modellbahnen verwendet.

Damit muss ich nicht bei jedem Waggon neue Achsen einbauen und hab bei 2 Wagen mit Stromabnehmern 4 Achsen mit Stromabnahme zusammen gehängt. Was mir an den fertigen Magneten + Kabel nicht gefallen hat war dass man extra Teile dafür rumliegen hat, daher ist bei mir das Kabel auf einer Seite fix montiert. Die Kabel hab ich mit Heisskleber am Dach der Wagen montiert. Dazu gekommen ist noch ein Magnet damit das Kabel am Zugende eine "Park Position" hat.

Mit den Magnetsteckdosen kann man recht leicht einen Kurzen produzieren. Damit für diesen Fall nix abraucht ist auf der Wagenunterseite zwischen den Stromabnehmern und der Elektronik eine Polyswitch Sicherung eingebaut.

das Ergebnis

bei Nacht mit Beleuchtung

Mein Resüme

Platine löten, einfach solange man die Pins an einem Transistor unterscheiden kann.

Leds: die 1206 sind mit einem Lötkolben noch halbwegs gut zu erwischen.

Magnetsteckdose: Neodym Magnete kann man nur kurz und mit möglichst geringer Temperatur löten, sonst sinds keine Magnete mehr...

Tams WIB-33

 

cvset 115 5 (leuchtstofflampen simulation ein)

 

cvset 13 255 (analog alle leds ein)
cvset 35 255 (F1 alle leds ein)

cvset 34 255 (F0 vor + zurück alle leds ein)

cvset 33 255